大角铁冲孔的应用案例

发表时间:2023-05-15 10:00

一. 设备系统概述

冲孔机是一款代替人工角铁冲孔定长切断的自动化设备,可自由设备参数实现自动控制,实现不同长度的切割,不定孔位的冲孔定位,准确高效。

系统构成:主机采用显控触摸屏和显控PLC作为主要控制元件,配合各外部按钮、输入检测传感器、气缸、限位开关等配件采集信号,配合外部液压系统,伺服定位系统及步进传送系统,进行自动控制。

二. 系统配置

1、 系统电源:整机采用AC220V电源。

2、 触摸屏:SK-070ME

3、 PLC:FGs-32MT-AC

4、 输入:12路数字量输入:外部按钮开关、限位开关、磁性开关、光电传感器等。

5、 输出:13路数字量输出。其中1路高速脉冲输出。

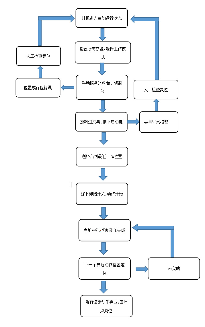
三、工艺说明

1、设置好参数,选择等距孔位或者不等距孔位模式

2、复位,伺服先回原点准备

3、按下启动按钮,伺服送料前进

4、按该位置的动作的需求,动作冲孔/切割。

5、循环,把设置的孔数冲完,段数切割完毕

6、动作完成,自动复位回原点。

-电控工作原理及PLC接线图

输入点控制

X0

原点

X10

剪切到位

X1

减速

X11

大孔原位

X2

启动

X12

大孔到位

X3

伺服报警

X13

备用

X4

急停

X14

备用

X5

小孔原位

X15

脚踏开关

X6

小孔到位

X16

备用

X7

剪切原位

X17

备用

输出点控制

Y0

伺服脉冲

Y10

小孔下

Y1

伺服方向

Y11

小孔上

Y2

伺服电源

Y12

夹紧气缸

Y3

液压电源

Y13

夹具气缸

Y4

剪切下

Y14

溢流阀

Y5

剪切上

Y15

备用

Y6

大孔下

Y16

备用

Y7

大孔上

Y17

备用

AC220V

流程图:

                                                     

-HMI主要控制画面

南宁杰众自动化科技有限公司
首页                    公司简介                    产品与案例                    品牌展示                    新闻资讯                    应用案例                    联系我们
传真:0771-2020675                                    联系电话:0771-2020675    18607710042    18589913111                                    联系邮箱:286101505@qq.com           
                     
总部地址:南宁市青秀区东葛路24-8号凯丰大厦A单元A2203号房